2025年中国大数据行业市场前景预测研究报告

供应商
杭州好又快文化科技有限公司
认证
联系电话
0571-87911962
手机号
17764573265
联系人
吴宝仙
所在地
杭州市上城区大唐商务大厦B幢816室
更新时间
2026-03-23 07:08

详细介绍-

大数据行业是以数据生成、采集、存储、加工、分析、服务为主的战略性新兴产业,是激活数据要素潜能的关键支撑。它涵盖上游基础支撑、中游数据处理和下游行业应用等环节,广泛应用于金融、医疗等领域,正推动各行业数字化转型与经济社会发展变革。

图片

大数据行业概况

大数据产业是利用现代信息技术对数据资源进行产品或服务开发,并推动其流通应用所形成的新兴产业,包括数据采集汇聚、计算存储、流通交易、开发利用、安全治理和数据基础设施建设等。发展数据产业是深化数据要素市场化配置改革、构建以数据为关键要素的数字经济的重要举措,是推进国家大数据战略、加快建设数字中国的重要支撑。

图片

资料来源:中商产业研究院整理

图片

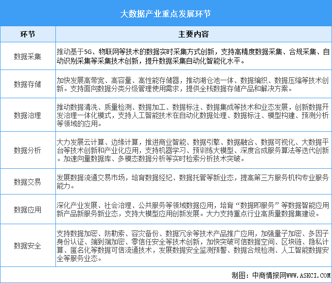
大数据行业发展政策

我国高度重视大数据产业发展,出台了《“十四五”大数据产业发展规划》《“十四五”数字经济发展规划》《“数据要素×”三年行动计划(2024—2026年)》《关于促进数据产业高质量发展的指导意见》等一系列政策举措,为大数据产业的发展提供了有力的政策保障。具体政策内容如下图所示:

图片

资料来源:中商产业研究院整理

图片

大数据行业发展现状

1.全国数据产量

随着人工智能等数字技术的快速发展和融合应用,我国数据资源生产总量持续攀升。中商产业研究院发布的《2025-2030年大数据产业行业市场调研及投资前景预测报告》显示,2024年全国数据生产量达41.06泽字节(ZB),同比增长25%,展现出强劲的增长势头。中商产业研究院分析师预测,2025年全球数据生产总量将达到51.33泽字节。

图片

数据来源:中商产业研究院整理

2.大数据产业规模

大数据已从技术概念演进为数字化转型的核心引擎,近年来中国大数据产业规模高速增长。中商产业研究院发布的《2025-2030年大数据产业行业市场调研及投资前景预测报告》显示,2023年中国大数据产业规模达1.74万亿元,同比增长10.45%,2024年大数据产业规模达到约2.05万亿元。中商产业研究院分析师预测,2025年中国大数据产业规模将达到2.42万亿元。

图片

数据来源:国家互联网信息办公室、中商产业研究院整理

3.大数据产业结构

以服务器及存储为核心的硬件环节约占40.5%,仍是Zui大单一板块;数据清洗、建模、可视化及云服务等专业服务占比已达33.8%,金融、政府、互联网三大行业贡献了其中过半收入,成为拉动整体增长的主引擎;软件平台(数据库、治理、分析工具等)占25.7%,在实时计算与AI需求驱动下稳步提升。

图片

数据来源:中商产业研究院整理

4.大数据相关企业注册量

企查查数据显示,截至2025年7月底,我国存续/在业的大数据相关企业共计81.38万余家。从历年企业注册情况来看,我国大数据相关企业注册量从2020年的7.95万家增长至2023年的17.87万家。2024年企业注册量为17.64万家,较上年有所减少。2025年上半年,我国大数据相关企业注册量已达到10.49万家。

图片

数据来源:企查查、中商产业研究院整理

5.大数据企业名单

从企业来看,我国大数据行业形成了以互联网巨头(如阿里巴巴、腾讯、华为)、通信运营商、传统IT企业等为代表的头部企业引领的竞争格局。这些头部企业凭借在数据资源、技术实力、品牌影响力等方面的优势,占据了较大的市场份额。同时,一些独角兽企业如京东科技、长鑫科技、菜鸟网络等在特定细分领域崛起,成为行业新生力量。

图片

资料来源:中商产业研究院整理

图片

大数据行业重点企业

1.华为

作为T解决方案提供商,华为通过华为云提供全栈大数据服务,包括GaussDB数据库、FusionInsight大数据平台及AI框架MindSpore,支撑金融风控、工业互联网等场景。其“云-管-端”协同架构结合5G边缘计算,推动制造业数字化转型,2025年大数据领域专利超8万件,全球数据中心覆盖“一带一路”关键节点。

2024年,华为实现销售收入8620.72亿元,同比增长22.4%,净利润625.74亿元,同比减少28%。分业务来看,公司ICT基础设施业务收入3699.03亿元,占比42.9%,终端业务收入3390.06亿元,占比39.3%,云计算业务收入385.23亿元,占比4.5%,数字能源业务收入686.78亿元,占比8.0%,智能汽车解决方案业务收入263.53亿元,占比3.1%。

图片

数据来源:中商产业研究院整理

图片

数据来源:中商产业研究院整理

2.阿里巴巴

以阿里云为核心,构建MaxCompute(日处理万亿级数据)、DataWorks(数据开发平台)及可视化工具,支撑电商、政务等领域。其“双”战略(业务+数据)赋能企业数据资产化,2025年亚太云计算市场份额第一,服务超400万企业客户,大数据技术支出规模全球占比约10%。2025财年,阿里巴巴集团收入9963.47亿元,同比增长6%,归母净利润为1294.7亿元,同比增长62.36%。

图片

数据来源:中商产业研究院整理

3.腾讯

腾讯依托社交与游戏生态,腾讯云TBDS大数据套件整合Flink实时计算与Tcaplus数据库,支撑广告精准投放及金融风控。其“混元大模型”与大数据融合,推动内容生成(腾讯元宝)与医疗分析(影像识别准确率98%),2025年云计算业务覆盖全球26个地理区域。2025年一季度,腾讯实现营收1800.22亿元,同比增长13%,股东应占溢利478.21亿元,同比增长14%。

图片

数据来源:中商产业研究院整理

4.百度

以AI为驱动,百度云提供BMR大数据平台、EasyDL自动化建模工具,结合PaddlePaddle深度学习框架,支撑自动驾驶(萝卜快跑路径优化)与智能客服(百度灵犀响应效率提升60%)。其“文心”大模型嵌入数据分析流程,实现非结构化数据(如医疗文献)的语义解析,2025年AI专利数超3万项,智能云业务收入年均增长45%。2025年一季度,公司营业收入达324.52亿元,同比增长2.98%,股东应占溢利77.17亿元,同比增加41.65%。

图片

数据来源:中商产业研究院整理

5.中兴通讯

中兴通讯聚焦5G+大数据融合,推出ZTECloud大数据解决方案,涵盖分布式存储(对象存储OSS)、实时流处理(基于Flink)及网络优化(5G基站数据流量分析)。其“数字星云”平台助力运营商(中国移动)构建网络自优化系统,故障定位时间缩短80%,2025年5G大数据应用项目覆盖全球30个国家,边缘计算节点部署超10万个。2025年一季度,中兴通讯实现营业收入329.68亿元,同比增长7.82%,归母净利润为24.53亿元,同比下降10.50%。

图片

数据来源:中商产业研究院整理

图片

大数据行业发展前景

1.政策驱动:数据要素市场化与合规化并进

国家数据局《数据产业高质量发展指导意见》明确2029年数据产业规模年均复合增长率超15%,地方政府政务大数据平台建设投资年均增长35%,推动数据要素从“资源”向“资产”转型。GDPR、CCPA等法规强化数据隐私保护,联邦学习、差分隐私技术成为跨机构协作标配,而“东数西算”工程通过算力网络优化,降低东部数据处理成本30%。政策红利与合规要求双轨并行,为行业提供清晰发展方向。

2.技术革新:AI融合与架构升级重塑处理范式

生成式AI(如大模型)嵌入数据分析流程,AutoML自动特征工程减少80%开发时间;边缘计算在工业物联网中预处理75%数据量,降低云端传输压力;量子计算开始探索复杂优化问题解决,如金融风险建模。云原生架构(如阿里云EMR弹性伸缩)与湖仓一体(Databricks平台)结合,实现数据湖灵活性与数据仓库强一致性,企业研发效率提升50%。技术融合推动行业从“存储”向“实时价值挖掘”升级。

3.应用深化:垂直场景爆发与全球化布局加速

金融领域实时反欺诈(蚂蚁集团Flink引擎毫秒级检测)与精准营销(京东Spark用户画像转化率提升45%)已成biaogan;医疗健康通过基因组数据分析(华西医院5年生存率提高12%)和疫情预测(浙江疾控准确率87%)展现社会价值;工业互联网通过预测性维护(三一重工故障预警提前6小时)和供应链优化(海尔物流成本降22%)推动制造业转型。同时,科技巨头依托“一带一路”拓展海外市场,构建国际竞争力,大数据正从单点应用向全产业链渗透。


专精特新小巨人,大学生创业补助,重点群体项目,高新技术企业
展开全文
我们其他产品
我们的新闻
相关产品
预测 行业管理软件 2010年 年份原浆 2000年 中国十大品牌 研究报告 市场前景 行业 中国 2025 11年 行业研究报告
在线询价 拨打电话