从“睡觉致富”到“血本无归”:“睡多多”的财富陷阱
- 供应商
- 东莞市数云网络-多米街系统开发
- 认证
- 软件
- 元宇宙
- 产品
- 元宇宙商城
- 公司地址
- 东莞石排
- 联系电话
- 13268813257
- 模式架构师
- 13268813257
- 技术总监
- 2025年最火模式开发
- 所在地
- 广东省东莞市松山湖园区瑞和路1号2栋302室03
- 更新时间
- 2025-12-05 15:24
在“睡眠经济”成为风口的今天,一个名为“睡多多”的平台却打着“睡觉就能赚钱”、“分享睡眠,分享财富”的诱人口号,将无数做着财富美梦的参与者拖入了一场精心编织的陷阱。剥开其“科技创新”与“健康睡眠”的华丽外衣,“睡多多”本质上是一个结合了庞氏骗局与网络传销双重毒素的典型金融骗局。

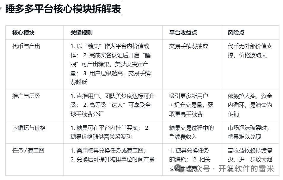
“睡多多”的骗局逻辑始于一个极具迷惑性的概念偷换。它宣称,用户只需购买其价格高昂的智能睡眠产品(如智能床垫、睡眠手环等,价格往往是市场同类产品的数倍),即可成为“合伙人”或“店主”。
随后,平台的“财富机制”启动:
“静态收益”:用户每天只需躺在用高价买来的产品上“睡觉”,平台就会根据其“贡献”和“消费”返还一定的积分或代币,美其名曰“睡眠挖矿”。这些积分可以在平台内兑换商品或(在前期)提现,营造出“躺着赚钱”的假象。
“动态收益”:这是骗局的核心驱动力。用户被鼓励不断发展下线,组建团队。推广收益被设计成复杂的多层次奖励体系,
包括:
直推奖:直接推荐他人购买产品,可获得下线投资额的高比例提成。
团队奖:根据整个团队(多层级下线)的业绩总和,按比例获得奖励,层级越高,奖励越高。平级奖、管理奖等各式名目,目的就是刺激的狂热。
简单来说,“睡多多”卖的不是床垫,而是一个“财富梦想”。购买产品只是获取入场券,真正的“暴富”机会来自于拉更多的人头进来。

1.庞氏骗局的本质:借新还旧,必然崩盘
“睡多多”的“静态收益”并非来自产品销售的真实利润或所谓的“技术”,而是典型的庞氏结构。
资金流向:新用户投入的资金,并没有用于实质性的技术研发或市场扩张,而是被用于支付早期用户的“收益”。只要后续有足够多的新资金涌入,这个击鼓传花的游戏就能继续。
不可持续性:这种模式本身不创造价值,全靠资金流入支撑。当市场饱和,新会员增长速度无法覆盖老会员的提现需求时,资金链会瞬间断裂。平台往往会以“系统升级”、“黑客攻击”或“政策原因”为借口,停止提现,Zui终关闭平台,卷款跑路。

2.传销的本质:、缴门槛、组成层级
“睡多多”的运营模式完全符合传销的三个核心特征:
收取入门费:用户必须购买高价产品才能获得加入和的资格。
组成层级:通过复杂的多级分销制度,构建起金字塔式的团队结构。上线会员的收入严重依赖于下线会员的投入和发展。
按人头计酬:报酬计算方式主要基于直接或间接发展的人员数量及他们的投资额,而非基于产品的真实销售。

摒弃不劳而获的幻想:警惕任何承诺“躺赚”、“暴利”、“稳赚不赔”的项目。财富的积累需要付出实实在在的劳动和智慧。
审视盈利模式:一个健康的企业,核心利润应来自市场对产品或服务的真实需求。如果其主要收入依赖于不断发展下线,那就要高度警惕。
核查实体与产品:查询公司资质、产品备案信息。思考一下,剥离掉的奖励,这个产品本身是否物有所值?
牢记一个原则:凡是通过让你不断投钱和发展下线才能获得主要收益的模式,极大概率是骗局。