一文读懂CMMM智能制造能力成熟度模型评估及其申报条件和落地指南

供应商
杭州好又快财务管理有限公司
认证
好又快
GOOD
专业专注
高效快捷
高通过率
不通过不收费
联系电话
0571-87911962
手机号
17764573265
经理
吴经理
所在地
浙江省杭州市上城区大唐商务大厦809室
更新时间
2026-03-25 08:30

详细介绍-

[智造]一文读懂CMMM智能制造能力成熟度模型评估

(Ra.Zero人工智能产业链union)

摘要

在科技飞速发展的当下,智能制造已成为全球制造业转型升级的核心驱动力,众多企业纷纷投身其中,力求在这场变革中抢占先机。从汽车制造领域的自动化生产线,能够快速、精准地完成汽车零部件的组装,到电子设备生产中的智能仓储物流系统,实现物料的高效调配,智能制造的身影无处不在,它正以惊人的速度重塑着传统制造业的格局。


图片


在这样的大环境下,如何精准衡量企业的智能制造水平,找准进一步提升的方向,成为了企业亟待解决的关键问题。而CMMM,正是为应对这一挑战而诞生的重要评估工具。它就像是一把精准的标尺,能够科学、全面地评估企业在智能制造进程中的能力成熟度,为企业清晰呈现自身在智能制造领域的发展现状,明确优势与不足,进而为后续的改进和提升提供有力的依据。



图片

一、什么是CMMM?




CMMM(China Manufacturing MaturityModel,智能制造能力成熟度模型)是由中国电子技术标准化研究院推出的,依据《智能制造能力成熟度模型》(GB/T39116-2020)和《智能制造能力成熟度评估方法》(GB/T39117-2020)两项国家标准开展的标准符合性评估模型。它围绕“智能+制造”两个维度,为企业提供了一个评价其智能制造综合水平的框架,引导企业确立战略目标、采用适宜的方法与路径来实现智能制造。




图片

二、CMMM适用对象




1、申请主体 独立法人的实体单位;

2、企业规模 任何规模的制造企业,规上/中小微企业;

3、行业属性 面向制造企业,不受行业约束;

4、业务范围 生产制造为主要经营业务,包括设计、生产、物流销售、服务产品全生命周期的某个或多个环节;

5、智能制造基础 有智能制造提升改进需求,具备一定信息化、数字化基础。

CMMM评估适用于广泛的行业领域,特别是那些积极推进智能制造转型的行业,如汽车制造、电子信息、机械制造、航空航天、家电制造、医药制造、钢铁冶金以及化工行业等。这些行业通过智能制造可以提升生产效率、产品质量、定制化能力,优化生产流程和资源配置,实现自动化和智能化控制等。




图片

 三、CMMM结构与等级全解析 




01

四大能力要素构成

CMMM模型主要由人员、技术、资源、制造这四大能力要素构成,它们相互关联、相互作用,共同勾勒出企业智能制造能力的全貌。

图片图片

CMMM模型PTRM四能力要素

在人员要素方面,涵盖组织战略和人员技能两个能力域。组织战略关乎企业如何从顶层设计出发,将智能制造战略融入企业整体发展规划,明确发展方向和目标,比如制定智能制造的长期发展路线图,规划在未来几年内实现哪些智能制造的关键目标。人员技能则侧重于员工所具备的与智能制造相关的专业技能和素养,包括对先进制造技术的掌握、数据分析能力等,像是员工能够熟练操作智能生产设备,运用数据分析工具优化生产流程。

技术要素包含数据、集成和信息安全三个能力域。数据作为智能制造的核心资源,涉及数据的采集、存储、分析和应用等环节,例如企业通过传感器收集生产线上的设备运行数据,经过分析来预测设备故障,提前进行维护。集成能力域强调不同系统、设备之间的互联互通和协同工作,实现数据的无缝流动,如生产管理系统与设备控制系统的集成,使得生产指令能够快速准确地下达。信息安全能力域则是保障智能制造环境下数据和系统的安全,防止数据泄露、网络攻击等安全威胁,像采用加密技术保护企业的核心数据,建立完善的网络安全防护体系。

资源要素包括装备和网络两个能力域。装备能力域关注企业所拥有的先进生产装备,如自动化生产线、智能机器人等,这些装备的先进性和智能化程度直接影响生产效率和产品质量,例如汽车制造企业采用高度自动化的焊接机器人,提高焊接精度和效率。网络能力域则侧重于企业内部网络和外部网络的建设,确保数据传输的高效和稳定,实现企业与供应商、客户之间的信息交互,比如通过5G网络实现工厂内设备之间的高速数据传输,以及与供应链上下游企业的实时信息共享。

制造要素包含设计、生产、物流、销售、服务五个能力域,贯穿产品的全生命周期。设计能力域涵盖产品设计和工艺设计,强调运用数字化设计工具进行创新设计,提高产品的创新性和竞争力,例如利用计算机辅助设计(CAD)软件进行产品的三维建模和优化设计。生产能力域涉及生产过程的各个环节,包括生产计划与调度、生产作业、设备管理等,实现生产过程的智能化和精益化,如通过智能排产系统优化生产计划,提高设备利用率。物流能力域注重物流的智能化管理,实现物料的高效配送和库存的精准控制,像电商企业利用智能仓储物流系统,快速准确地分拣和配送商品。销售能力域关注通过数字化手段拓展销售渠道,提升客户体验,例如企业通过线上电商平台和客户关系管理系统,精准了解客户需求,提供个性化的产品推荐。服务能力域则聚焦于利用智能化手段为客户提供优质的售后服务,如远程监控设备运行状态,及时为客户提供技术支持和维护服务。


02

成熟度等级划分

CMMM将企业智能制造水平从低到高分为五个等级:

初始级(规划级):企业开始探索智能制造,对相关概念有所了解,初步尝试应用部分智能技术,但缺乏系统化策略与全局视野;或者企业开始对实施智能制造的基础和条件进行规划,能够对核心业务进行流程化管理。

已管理级(规范级):企业具备一定的智能制造基础,能对特定环节进行数字化改造,初步实现数据采集与分析,但整体仍处于分散、孤立的状态;或者企业采用自动化技术、信息技术手段对核心装备和业务等进行改造和规范,实现单一业务的数据共享。

已定义级(集成级):企业制定了明确的智能制造战略,开始构建集成化的信息系统,实现关键业务流程的数字化协同,资源优化初见成效;或者企业应对装备、系统等开展集成,实现跨业务间的数据共享,提升整体运营效率。

优化级:企业全面推行智能制造,实现跨部门、跨系统的深度集成与数据共享,借助大数据、人工智能等先进技术进行决策支持,运营效率显著提升;或者企业应对人员、资源、制造等进行数据挖掘,形成知识、模型等,实现对核心业务的精准预测和优化。

引领级:企业达到智能制造的高境界,实现全价值链的智能优化与创新,具备自我学习、自我调整的智能化生态系统,能在快速变化的市场环境中灵活应变,持续引领行业变革;或者企业应基于模型持续驱动业务优化和创新,实现产业链协同并衍生新的制造模式和商业模式,成为行业内的和引领者。




图片

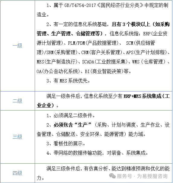
四、申报条件




图片




图片

五、评估流程




首次申请评估的企业,原则上建议从成熟度二级或三级开始申请。

1.提交申请:申请评估的企业应在国家标准GB/T4754-2017《国民经济行业分类》中规定的制造业范围内,且处于正常生产经营状态,具备生产活动必需的人员、设备、车间、厂房和工厂等资源。企业通过“智能制造评估评价公共服务平台”进行注册,免费开展自诊断,形成自诊断报告,并提交评估申请表。

2.评估准备:评估组确认企业申请评估范围,结合行业和企业特点,确定评估范围权重值。识别企业就绪情况,判断其是否具备开展正式评估的条件。

3.预评估(如有):评估组进一步确认企业申请评估范围,并详细规划评估流程。

4.正式评估:评估组根据企业申请范围,通过访谈、举证、操作演示、现场勘查等方式验证企业满足标准要求的证据。对每项证据的符合程度进行打分,计算评估分数,判定成熟度等级。

5.结果发布:主任评估师发布评估结果,提交评估报告,由中国电子技术标准化研究院组织专家进行复核。复核通过后,授予标准符合性证书。企业获证信息可在智能制造能力成熟度评估评价公共服务平台上公开查询。



大学生创业申报,省科小申报,研发中心申报,专精特新申报,高新技术企业申报
展开全文
我们其他产品
我们的新闻
相关产品
读数显微镜 能力 成人性保健品 一条线 九成新
微信咨询 在线询价 拨打电话