QC080000有害物质风险的识别、评估与管控策略

供应商
杭州好又快财务管理有限公司
认证
好又快
GOOD
专业专注
高效快捷
高通过率
不通过不收费
联系电话
0571-87911962
手机号
17764573265
经理
吴经理
所在地
浙江省杭州市上城区大唐商务大厦809室
更新时间
2026-03-22 08:30

详细介绍-

:2017有害物质过程管理体系实施过程中很重要的一个过程,就是对体系实施过程中有害物质的对产品污染的风险进行识别、评价、控制,以确保有害物质的减免和消除,那如何对有害物质风险进行评价呢?今天出一篇文章和大家一起分享。

一、有害物质风险识别时机:

1新供方纳入HSF《合格供方名录》之前;

2 每年一次例行性的全面评价;

3公司HSF产品不合格,包括客户关于公司HSF产品不合格的投诉等。

二、有害物质风险评价项目:

 1 部件/活动本身的特性;

 2供方评价的结果;

 3有害物质检测结果;

 4有害物质检测报告的来源;

 5与以往HSF产品不合格的关联性;

6 公司目前实施的有害物质的控制措施。

三、  有害物质风险评价部门:

1 材料/活动本身的特性风险的评价部门:工程部、品质部

2  供方评价结果的风险评价部门:采购部、品质部、工程部

3 有害物质检测结果的风险评价部门:品质部

4 有害物质检测报告来源的风险评价部门:采购部、品质部

5 与以往HSF产品不合格关联性的风险评价部门:品质部

6 公司目前实施的有害物质控制措施的风险评价部门:工程部、品质部

 四、有害物质风险评价的准则:

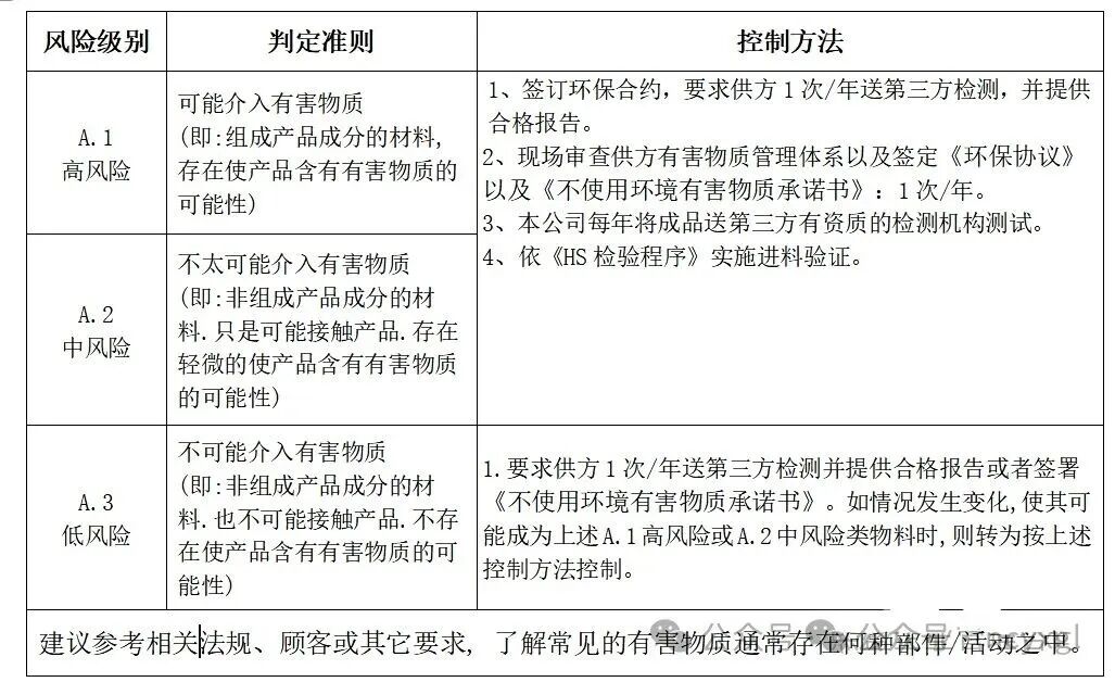
1 材料/活动本身的特性:

图片

2 供方评价的结果:依供应商现场环境有害物质管理体系评鉴的判定结果:

图片

3.有害物质检测报告的检测结果:

图片

4 有害物质检测报告的来源:

图片

5 与以往HSF产品不合格的关联性:

图片

6公司目前实施的有害物质控制措施:

图片

五、风险级别判定说明:


1、在风险评估项目中,1 部件/活动项目为固有的特性,依据项目评估的等级风险相对应的控制方法实施控制,并对2至6项目进行评价,任何一项评估风险级别为“高”时,则须依据评价准则中对应的控制方法实施控制。

2、2至6的评估项目只针对A.1高风险类物料进行评价,A.2中风险类物料和A.3低风险类物料无需做后续项目(2-6)项目的评价,只需按A.2中风险类物料和A.3低风险类物料对应的方法进行控制。

3、机器设备和工装夹具,风险评价为A.3低风险控制方法,可通过对产品成品的检测结果判定是否含有有害物质。

六、有害物质风险评价的登录:

1、管理代表组织识别待评价物料,根据项目做有害物质风险评价,登记于“可能污染产品的因素风险评价表”中,后依本程序制定有害物质风险控制方法,登记于“有害物质风险控制方法一览表”交管理者代表批准。以上每年评价一次。

   附件 1


 附件2





大学生创业申报,省科小申报,研发中心申报,专精特新申报,高新技术企业申报
展开全文
我们其他产品
我们的新闻
相关产品
abs风口 评估 铁皮风管 识别 威风鼓 静脉识别 关风器 无形资产评估 彩钢风管 镀锌铁皮风管 全风高压风机 风管清洗 风管角码
微信咨询 在线询价 拨打电话