基于HACCP原理的食品安全管理体系认证审核风险识别与防控研究

供应商
杭州好又快财务管理有限公司
认证
好又快
GOOD
专业专注
高效快捷
高通过率
不通过不收费
联系电话
0571-87911962
手机号
17764573265
经理
吴经理
所在地
浙江省杭州市上城区大唐商务大厦809室
更新时间
2026-03-22 08:30

详细介绍-

近年来,随着国家“放管服”政策的实施,国家认证监管部门对认证审核过程的管理越来越严格,加大了事中事后的“双随机,一公开”抽查力度。本文以食品安全管理体系认证为例,运用危害分析与关键控制点(HACCP)原理进行认证审核过程的风险控制,为认证人员提供了一种思路或方法,进而更好地把控和识别认证过程中存在的风险。

HACCP体系介绍

HACCP体系是针对食品生产和加工过程进行控制的一种科学、合理的预防性体系,该体系的建立和应用可保证食品安全危害得到有效控制,使食品安全危害风险降低到小或可接受的水平,预测和防止在食品生产过程中出现影响食品安全的危害[1]。HACCP原理包括七个方面[2]:进行危害分析和制定控制措施、确定关键控制点(CCP)、确定经确认的关键限值、建立关键控制点的监控系统、建立纠偏措施、确认HACCP计划,以及建立验证程序和保持HACCP原理得到有效应用的文件和记录。

认证审核过程

认证审核包含初次认证审核、监督审核、再认证审核以及变更审核。本文以食品安全管理体系(FSMS)初次认证审核为例,通过对审核流程的描述,讨论受审核方与认证机构之间活动可能存在的风险,认证流程概述[3]如下。

图片


文章受篇幅限制,概述内容相对笼统,具体可参考食品安全管理体系认证实施规则。

(1)认证申请。根据食品安全管理体系认证实施规则的要求,满足条件的认证委托人提交认证申请、法律地位证明文件等资料。 

(2)认证受理评审。认证机构要确定开展认证业务的范围满足申请组织的需要,认证机构要对申请组织提交的资料进行评审,要确认信息满足策划方案等方面需要。

(3)签订认证合同。认证机构应与认证委托人签订具有法律效力的书面认证合同或等效文件。

(4)审核方案策划。认证机构应对整个认证周期制定审核方案,确定适宜的审核时机,使审核组能够在现场针对认证范围内有代表性的生产线、行业类别与子行业类别的典型产品/服务进行审核。值得注意的是,策划时应考虑企业的场所个数、是否轮班、企业的人员和HACCP项目数等因素,进而确定审核时间、审核组成员的能力要求等。

(5)初次认证和产品安全性验证。即:企业开始建立体系的第一次第三方审核,分为第一阶段和第二阶段,这是对整个体系的审核。在审核过程中可通过收集12个月内由具备资质的第三方检验检测机构出具的检验报告等方式进行产品安全性验证。值得注意的是,第一阶段和第二阶段的组长应为同一人,第一阶段审核和第二阶段审核的时间间隔不应超过6个月。

(6)认证决定。认证机构应根据审核过程中收集的信息和其他有关信息,特别是对产品的实际安全状况和企业诚信情况进行综合评价,并作出认证决定。值得注意的是,被指定进行认证决定的人员应具有适宜的能力。

主要过程的风险分析

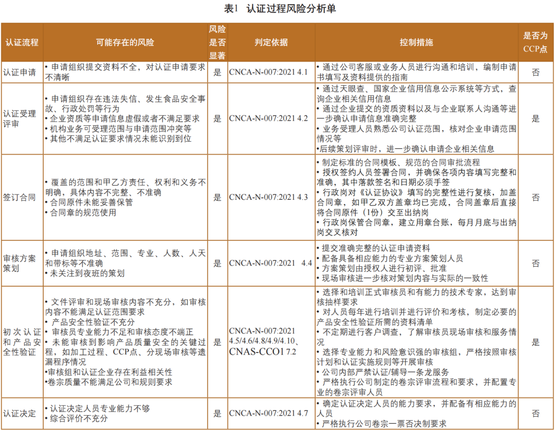
认证机构按照认证流程步骤进行风险分析,并要考虑认证过程前后步骤和关联性,进而识别认证过程存在的风险。针对每一种风险,选择适宜的控制措施或其组合,根据审核风险的严重性、发生的可能性等进行评估,确定控制措施(结合了公司内部的控制措施),并评审其有效性。再结合相关法规及条例要求、监管处罚案例与公司管理人员以及部分审核员共同讨论,形成风险分析单,进而确定CCP点(见表1所示)。

图片


HACCP计划表


通过认证过程风险分析单,识别出认证过程的关键步骤——认证受理评审、初次认证和产品安全性验证两个阶段,对该步骤可能存在的风险进行识别描述,并制定相应的控制措施及其组合,进而形成HACCP计划表(见表2)。

图片


结语

企业在认证审核过程中所涉及的步骤和影响评价的因素很多,包括人员、设备、物料和标准等,这些因素都可能影响审核过程。本文没有对所有的流程进行枚举,仅选取了部分主要过程的风险行为、风险控制措施进行探讨[5]。企业认证过程中,认证机构对监督复审的管理、变更审核的管理、认证信息上报和实施有效的跟踪调查等不能按照实施规则等相关规定的要求进行管控,仍存在认证监管风险。本文旨在利用HACCP原理分析食品安全管理体系(FSMS)认证审核过程风险,增强相关人员认证审核过程中的风险意识,更加有利于对认证审核中的风险进行把控。


ICP许可证,网文许可证,节目制作许可证,三类医疗器械许可证,建筑类许可证
展开全文
我们其他产品
我们的新闻
相关产品
abs风口 铁皮风管 原理 环境管理体系 威风鼓 食品安全 关风器 彩钢风管 镀锌铁皮风管 基于 全风高压风机 风管清洗 食品安全管理体系
微信咨询 在线询价 拨打电话