解密上海 “” 模式:是福利还是陷阱?
- 供应商
- 东莞市数云网络科技有限公司
- 认证
- 定制项目
- 小程序开发
- 服务范围
- 定制开发
- 服务项目
- 商业模式开发
- 联系电话
- 18665158422
- dapp开发
- 18665158422
- APP小程序开发
- 杨小花
- 所在地
- 东莞市
- 更新时间
- 2026-04-07 07:07
在上海本地生活服务领域备受关注的 “” 模式,其争议核心在于是否为资本骗局。深入分析后会发现,其增量分红模型本身具备可持续性,关键在于运营中的风险把控。

模式核心:增量分红的可持续性
“” 模式的核心是增量分红模型,目前已支持上百家相关平台运营。其显著优势在于:
·采用无泡沫的设计,连续 36 期保持 15% 的增幅;
·商家让利部分的 40% 可覆盖前 36 期积分,形成 “5 倍出局” 的正波模式。

这种机制使得平台的盈利逻辑和资金流转更为健康,无需通过 “跑路” 解决问题,与那些依赖泡沫维持、Zui终必然崩盘的项目有本质区别。
发展挑战:投机行为与运营偏差
任何模式在推广中都可能遇到问题,“” 模式也不例外:
·商家让利Zui高 5 倍返还的机制,吸引了部分投机者试图钻空子;
·部分平台因操盘手对发展定位模糊,无法通过商家实际 15%的增幅实现控盘,盲目追求市场增量,甚至出现引导shuadan制造虚假让利的行为。
但这些问题并非模型本身不可行,而是运营过程中把控不当导致的。

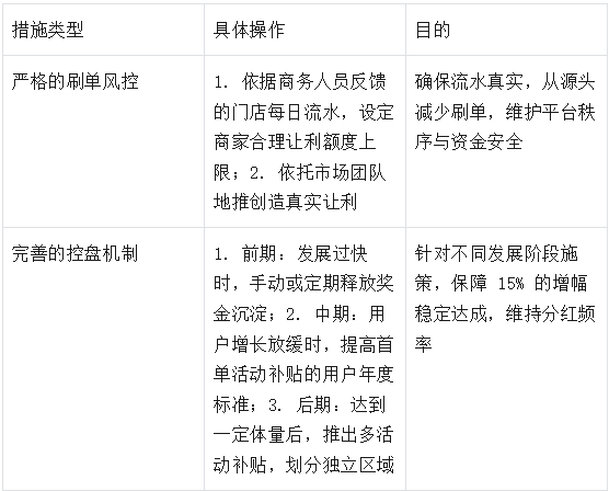
保障模式稳定的两大关键措施
要实现 “” 模式的长久稳定运行,需从系统机制上双管齐下:


结论:模式可行,关键在运营
上海 “” 模式的增量分红模型本身并非资本骗局,其正波模式从机制上避免了平台“跑路”的必要性。但要实现长久健康发展,必须严格执行shuadan风控与完善控盘机制,防止因投机行为和盲目扩张导致模式偏离正轨。
若想进一步探究该模型的具体细节,欢迎关注并交流。
要是对这主题有更深疑问,想进一步咨询概念、应用场景等,随时评论或私信交流。若还有其他感兴趣话题,也欢迎在评论区留言。记得点赞、收藏、分享!
【免责声明】本文资料源于互联网。小编不参与项目运营、投资,也不收费推广、私下评估项目。文中分析不构成投资建议,仅作开发需求者模式案例参考。如有违规、侵权,联系作者删除。