你好 ,DeepSeekDeepSeek的热度持续攀升。英伟达、微软、亚马逊等AI巨头纷纷宣布,已接入DeepSeek。让我们了解AI的Zui新动态与背后的资质要求。
DeepSeek是谁? 1月20日,DeepSeek推出了AI模型R1,这是一款为解决复杂问题而设计的专用模型。在海外出圈之后,DeepSeek的服务需求激增。DeepSeek表示,Zui新的AI模型可以与OpenAI的ChatGPT媲美,且开发成本远低于竞争产品。 DeepSeek,全称杭州深度求索人工智能基础技术研究有限公司,成立于2023年7月17日,是一家创新型科技公司,专注于开发先进的大语言模型(LLM)和相关技术。



企业纷纷接入DeepSeek 1月31日,英伟达(NVIDIA)宣布,NVIDIANIM已经可以使用DeepSeek-R1。英伟达官网当天发布文章指出,DeepSeek-R1是具备Zui先进推理能力的开放模型,比起直接提供响应,像DeepSeek-R1这样的推理模型,会对查询进行多次推理处理,使用连锁思维、共识和搜寻方法来生成答案。 报道称,DeepSeek先前横空出世重创美国科技股,一度影响英伟达股价重挫17%,引发讨论。英伟达先前也发声,指DeepSeek的进步,代表了英伟达芯片对于内地市场的可用性,而未来,DeepSeek会需要更多英伟达芯片满足服务的需求。 另据参考消息援引台湾东森新闻网报道,近日,与OpenAI是密切合作伙伴的微软宣布,目前已将DeepSeek-R1正式纳入AzureAI Foundry,成为该企业级AI服务平台的一部分。 微软作为OpenAI的Zui大股东,长期资助OpenAI之余,还深度整合其AI技术,因此将DeepSeek-R1正式纳入的消息曝光后,外界十分关注微软为何在OpenAI对DeepSeek进行调查的同时,仍决定将R1模型纳入其AI服务。 微软强调,DeepSeek-R1模型已通过“严格的红队测试与安全评估”,并经历“模型行为自动化检测与广泛的安全审查,以降低潜在风险”。 微软也在声明中提到,后续微软仍会持续评估DeepSeek-R1模型,并可能进行一定程度的调整与优化,以提升其准确度及审查机制。 1月31日,亚马逊云科技也宣布,客户现已可以在Amazon Bedrock和Amazon SageMakerAI中部署DeepSeek-R1模型。此外,客户还可以通过Amazon EC2、Amazon SageMakerAI,使用Amazon Trainium和AmazonInferentia部署DeepSeek-R1-Distill。
2月5日,来自京东方面的消息称,京东云已正式上线DeepSeek-R1和DeepSeek-V3模型。此前华为云、腾讯云、阿里云、百度智能云等主流云平台相继宣布接入DeepSeek系列模型。

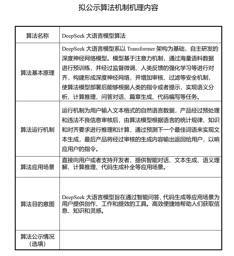
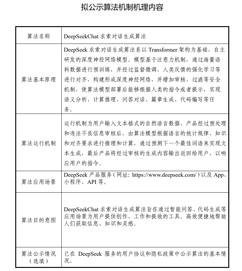
DeepSeek资质介绍 1.算法备案 在算法备案系统网站上可以查询到北京深度求索人工智能基础技术研究有限公司和杭州深度求索人工智能基础技术研究有限公司分别进行了两个算法备案,具体信息如下:



其中北京公司备案的“DeepSeek大语言模型算法”是以服务技术支持者的角色进行的备案,杭州公司备案的“DeepSeekChat求索对话生成算法”则是服务提供者的角色进行的备案。
2.大模型备案
DeepSeek在2024年5月已经在北京完成了大模型备案并被网信办公示。

算法备案介绍1.什么是算法备案? 根据《算法推荐规定》第二十四条规定,算法推荐服务备案主体为具有舆论属性或者社会动员能力的算法推荐服务提供者。根据《算法推荐规定》第二条规定,算法推荐服务是指应用算法推荐技术包括利用生成合成类、个性化推送类、排序精选类、检索过滤类、调度决策类等算法技术提供互联网信息服务。 根据《互联网信息服务深度合成管理规定》(以下简称“《深度合成规定》”)第十九条规定,深度合成服务备案主体为具有舆论属性或者社会动员能力的深度合成服务提供者。根据《深度合成规定》第二条、第二十三条规定,深度合成服务是指应用深度合成技术(利用深度学习、虚拟现实等生成合成类算法制作文本、图像、音频、视频、虚拟场景等网络信息的技术)提供互联网信息服务。
2.算法备案流程 互联网信息服务算法备案系统自2022年3月1日正式上线运行,官方网址为https://beian.cac.gov.cn。备案主体通过备案系统履行备案手续,填报信息包括算法主体信息、产品及功能信息、算法信息三部分,具体流程如下:

3.算法备案内容 算法备案内容包括算法主体信息、产品及功能信息、算法信息三个板块,下图总结了服务提供者在填报对应板块信息时应当准备的材料与具体填报内容:
ICP许可证,网文许可证,节目制作许可证,三类医疗器械许可证,建筑类许可证