劳务派遣经营许可证是什么?怎么办理?25年人力行业必备资质申请条件+材料+流程

供应商
杭州好又快财务管理有限公司
认证
好又快
GOOD
专业专注
高效快捷
高通过率
不通过不收费
联系电话
0571-87911962
手机号
17764573265
经理
吴经理
所在地
浙江省杭州市上城区大唐商务大厦809室
更新时间
2026-04-02 08:30

详细介绍-

劳务派遣许可证是企业合法开展劳务派遣业务的法定凭证,依据《劳务派遣行政许可实施办法》,需向有管辖权的人社部门申请获批后,方可经营相关业务。申请该许可证有明确条件,比如企业注册资本不少于200万元,有适配业务的固定经营场所与办公设施,还得具备涵盖劳动合同、社保等内容的合规劳务派遣管理制度。更多办理要求与材料下文给您详细介绍。

图片

劳务派遣概述

01

1.1 什么是劳务派遣

  劳务派遣又称人力派遣、劳动派遣,是指由劳务派遣机构与派遣劳工订立劳动合同,把劳动者派向其他用工单位,再由其用工单位向派遣机构支付一笔服务费用的一种用工形式。劳动力给付的事实发生于派遣劳工与要派企业(实际用工单位)之间,要派企业向劳务派遣机构支付服务费,劳务派遣机构向劳动者支付劳动报酬。从事劳务派遣的企业需要办理劳务派遣经营许可证。有效期限是3年。

图片

(大通天成办理劳务派遣经营许可证证书案例)

1.2 哪些业务要办理劳务派遣经营许可证

  有从事人力派遣、人才租赁,为流动就业人员寄存档案等业务的公司需要办理劳务派遣经营许可证。

图片



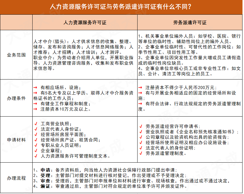
劳务派遣与人力资源许可证的区别

02

图片

劳务派遣许可证办理

03

3.1 劳务派遣经营许可证办理条件

  1、注册资本不得少于人民币二百万元并出具验资报告。

  2、有与开展业务相适应的固定的经营场所、人员和设施设备。

  3、有符合法律、行政法规规定的劳务派遣管理制度。

  4、法律、行政法规规定的其他条件。

3.2 劳务派遣经营许可证办理材料

  1、劳务派遣经营许可申请表;

  2、《营业执照》或者《企业名称预先核准通知书》(验原件,收复印件1份);

  3、公司章程(复印件1份,若无则不提供);

  4、验资机构出具的验资报告或《财务审计报告》(防伪二维码,验原件,收复印件1份);

  5、经营场所的使用证明:租赁合同和产权证,租用租期不少于1年以及面积五十平米以上的固定经营场所(复印件1份)(如涉及既有建筑结构维修加固、拆除和改动建筑承重结构、增加夹层等情形的,应依法取得《房屋结构安全批准书》);

  6、开展业务相适应的办公设施设备(具备电脑、电话、传真、档案柜等办公设施)清单及照片(1份);

  7、劳务派遣信息管理系统照片(1份);

  8、法定代表人本人身份证(验原件,收复印件1份);

  9、劳务派遣管理制度(包括劳动报酬、社会保险、工作时间、休息休假、劳动纪律等与劳动者切身利益相关的规章制度文本)(1份);

  10、劳动合同样本(1份);

  11、拟与用工单位签订的劳务派遣协议样本(1份);

  12、员工花名册(1份);

  13、员工社会保险人员实缴明细 (1份);

  14、委托代理人办理的,出具委托书及经办人身份证复印件(1份)。

3.3 劳务派遣许可证办理流程

  1、前期准备

  确保满足所有申请条件

  准备经营场所和办公设施

  2、网上申报

  登录政务服务网

  填报申请信息

  3、材料提交

  提交纸质材料至政务服务中心

  4、受理审核

  材料审核和现场核查

  5、审批决定

  许可机关作出行政许可决定

  6、证书领取

  领取《劳务派遣经营许可证》

图片


持证后的注意事项

04

4.1 年度劳务派遣经营情况报告

  劳务派遣单位应当于每年3月31日前如实向人力资源社会保障行政部门提交上一年度劳务派遣经营情况报告,报告事项包括:

  1.经营情况以及上年度财务审计报告;

  2.被派遣劳动者人数以及订立劳动合同、参加工会的情况;

  3. 向被派遣劳动者支付劳动报酬的情况;

  4.被派遣劳动者参加社会保险、缴纳社会保险费的情况;

  5.被派遣劳动者派往的用工单位、派遣数量、派遣期限、用工岗位的情况;

  6.与用工单位订立的劳务派遣协议情况以及用工单位履行法定义务的情况;

  7.设立子公司、分公司等情况。

4.2 劳务派遣经营许可证的变更、延续

  有下列情形之一的,劳务派遣单位应当向许可机关提出变更或延续申请:

  1.劳务派遣单位名称、住所、法定代表人或者注册资本等改变的;

  2.劳务派遣单位分立、合并后继续存续,其名称、住所、法定代表人或者注册资本等改变的;

  3.劳务派遣行政许可有效期届满,劳务派遣单位需要延续行政许可有效期的。

4.3 劳务派遣经营许可证如何申请延续

  1、《劳务派遣经营许可申请书》;

  2、营业执照正本和副本(复印件,验原件);

  3、法定代表人的身份证明(复印件,验原件);

  4、经办人身份证明(复印件,验原件);

  5、《劳务派遣经营许可证》正本和副本;

  6、3年以来的基本经营情况。


ICP许可证,网文许可证,节目制作许可证,三类医疗器械许可证,建筑类许可证
展开全文
我们其他产品
我们的新闻
相关产品
劳务派遣 办理pos机 2010年 pos机办理 年份原浆 25 2000年 什么 11年 2014年 经营许可证 芝华士12年 怎么
微信咨询 在线询价 拨打电话