一文讲解债券及债券基金基础知识、投资逻辑、收益来源、选择的注意事项等

供应商
杭州好又快财务管理有限公司
认证
好又快
GOOD
专业专注
高效快捷
高通过率
不通过不收费
联系电话
0571-87911962
手机号
17764573265
经理
吴经理
所在地
浙江省杭州市上城区大唐商务大厦809室
更新时间
2026-03-23 08:30

详细介绍-

目录

一、债券及债券基金基础知识

二、中短债基金基础知识

三、中短债基金的收益来源和投资策略

四、如何选择中短债


前言

近年来,债券型产品持续受到市场关注。然而,在流动性变化与股债“跷跷板”等因素影响下,后续债券市场的扰动因素正在累积。对于普通投资者来说,素有投资组合“压舱石”之称的债券基金,真的“稳赚不赔”吗?债券基金投资又有哪些风险点值得关注?


一、债券及债券基金基础知识

(一)基本概念及特点

资管新规之后,很多银行的理财产品都开始了净值化转型,对于普通投资者来说,理财产品背后的投资标的——债券逐步进入了投资者的视野。近年来,债券及债券基金也逐渐成为广大投资者熟悉的投资标的。

首先,从债券的定义入手,债券的本质:既是一种借贷契约,也是一种有价证券。债券的四个要素:发行主体、票面价值、到期期限以及票面利率。

与投资者相对熟悉的股票相比,债券具有以下几个特点:一是债券具有偿还性,债券要素当中的发行主体、到期期限等等都表明了偿还本息的义务;二是债券的流动性,也就是债券的变现能力,一般债券发行人信用越好,债券变现能力也越强;三是债券由于其偿还本息的特质,相对具有较高的安全性;四是债券具有收益性,多数债券的利息比银行存款高,投资者一般可以获得高于银行存款的的利息收入,也可以利用债券价格的变化来赚取价差。

除了一直持有至到期获取票息收益之外,债券也可以在未到期时进行转让,因此就形成了存量债券的买卖市场。目前国内债券流通的二级市场主要可以分为银行间市场和交易所市场。从交易量上来看,银行间市场贡献了总交易量的八成以上,居于比较核心的地位。从交易机制上来看,银行间市场的机构参与者是以询价的方式自己选定交易对手,逐笔去达成交易。在现有的二级市场中,债券投资者主要有三种交易方式,分别是现券交易、回购交易、同业拆借,其中回购的交易量占主要部分

(二)债券收益的来源

关于债券收益的三个来源——票息收益、杠杆以及债券的价差。票息收益是债券投资Zui主要的收益来源,而杠杆收益主要取决于央行资金利率,买卖债券的价差主要是由于当前市场利率水平、信用环境等变化带来债券价格波动,有经验的投资者可以通过对市场的判断进行债券买卖赚取价差。

对于债券价格的波动,有两个常见的误区,一是债券的票面利率不等于市场利率,二是债券的面值不等于债券的内在价值。

具体来看,债券价格的波动主要有五个影响因素:一是市场利率,比如说经济状况、通胀水平、央行的操作、信用环境等等,这些因素都会直接或者间接地影响到市场的利率水平,从而影响到债券的价格。而债券价格通常与市场利率呈相反方向变动。

二是经济基本面的情况。当经济发展呈现上升趋势的时候,企业和消费者的信心就会增强,生产投资也会增加,对资金的需求量同样也会增加。此时市场的利率就会上升,债券的价格下跌。当经济发展不景气的时候,生产过剩,企业的投资也会减少,在这个时候,融资的需求同样会下降,市场利率水平也会下降,债券的价格就会随之上涨。

三是通胀的水平。通胀预期的上升通常会导致投资者以更高要求的收益率来弥补通胀所带来的购买力的损失。如果债券收益率没有办法跟上通胀的上升,债券的实际收益就会下降,从而债券的吸引力下降,导致债券价格的下跌。

四是信用状况。通常债券信用评级降低的时候,债券的价格也会随之降低。

五是久期。久期影响的是债券价格的弹性,久期越长,债券价格的波动越大。久期的策略是实现债券投资的一个非常重要的策略,就相当于股票投资的仓位,债券牛市的时候通常会拉长久期,债券熊市的时候通常会缩短久期。

(三)债券基金问题

投资实际操作中的问题,主要针对债券基金的特点以及它的分类。

回顾我国近年来债券基金快速发展的历程,主要有以下两个原因:首先,由于债券基金有80%以上的资产投资于债券类资产,而债券的风险相对较低,波动相对较小,因此相较于权益型基金,债券基金的风险水平较低;其次,债券基金在资产配置中起到了非常重要的“压舱石”作用,能够使得整体的组合更加均衡,收益波动变小的同时,为投资者带来更佳的投资体验。正因为有以上两个方面的原因,债券基金近年来得以进入发展的快车道。

就具体的债券基金的分类,按照投资范围划分的债券基金:纯债基金、一级债基、二级债基等。其中纯债基金通常是指不投资任何权益类资产的一些产品,根据所投的债券期限、久期不同,纯债类基金又可以分为中长期纯债和短期纯债两种类型。一级债基指的是除了固收资产之外,还可以投资可转债的产品。二级债基除了固收资产之外,还可以通过一级市场去参与打新,也可以参与二级市场个股买卖。

债券投向的基金,其实包括货币短期纯债等等到偏债混合这些范围当中,在各类以债券作为主要投资标的的基金产品中,按照预期的风险收益从低到高排列,依次是货币基金、短期纯债类基金、中长期纯债类基金、一级债基、二级债基、偏债混合类基金,随着包含权益资产比例的不同,它们的风险收益特征也在逐步提高。


二、中短债基金基础知识

中短债基金的核心是获取票息收益,而在不同的经济周期阶段中,中短债基金可以在策略上通过杠杆与久期的调整以获得适宜的价差收益。

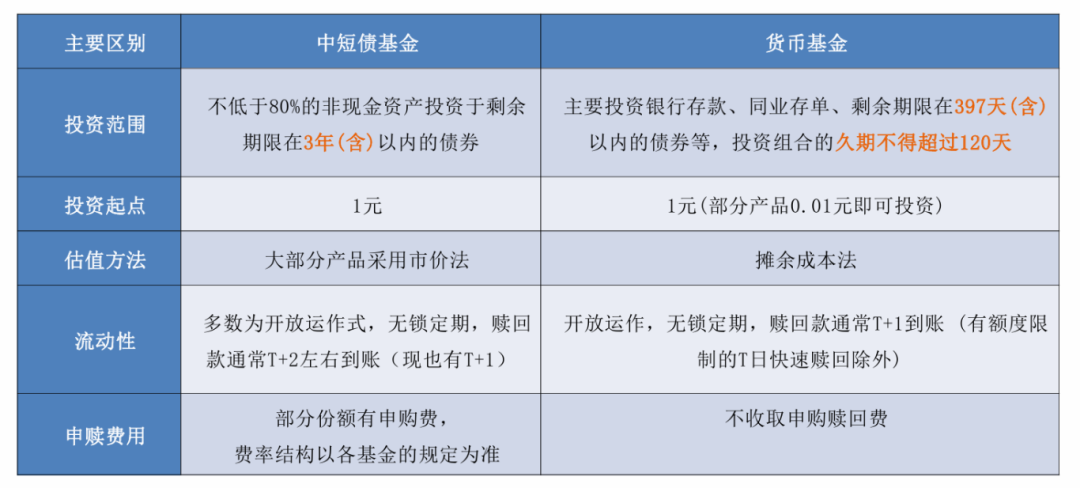
中短债基金和货币基金的差异。由于中短债基金通常被附加上货币增强的定位,因此投资者认知中短债基金时,往往会将其与货币基金相比较。这两者在投资范围、流动性和申赎费用等方面都有细微差别,但核心区别在于估值方法,货币基金基本采用摊余成本法估值,而中短债基金作为净值型产品,大部分采用市价法估值,进而存在净值的涨跌。

图:中短债基金与货币基金的主要区别

图片

对于中短债基金的产品优势和风险,整体来看,中短债基金有四大突出的优势:一是由于中短债基金主投中短久期的债券资产,因而其面临的风险相对较低;二是相比货币基金,中短债因其投资范围更广,收益潜力更高;三是由于中短债基金投资期限较短,资产变现能力较强,具有较高的流动性;四是中短债基金具有更少的投资约束,更能发挥主动投资的优势,投资策略更灵活。

而在风险方面,中短债基金主要面临三大潜在风险:一是利率风险,当市场利率波动时,中短债基金的净值也会出现一定波动;二是信用风险,由于基金可投信用债,因此其可能会面临一定的信用风险;三是流动性风险,在市场流动性出现极端紧缺,或者有较大金额的赎回申请时,基金资产可能会面临流动性风险。

基于前述对中短债基金的详细介绍,结合短期流动性管理、长期保值增值的配置需求,按照不同风险偏好特征的投资者分类进行了阐释。短期来看,保守型投资者可以基于中短债基金追求货币增强的逻辑,把它当成一个“加油站”;稳健型投资者可以基于其久期中短的特点,将其做作为一个“缓冲带”,在期限切换的时点进行配置,观望等待;积极型投资者则可基于市场“股债跷跷板”的逻辑和中短债基金申赎方便等特点,把它作为阶段性的“中转站”。而长期来看,中短债基金既可作为日常零用的理财方式,也可以作为资产配置中的“压舱石”。


三、中短债基金的收益来源和投资策略

深入认识中短债基金之后,主要分析了中短债基金的收益来源,主要有四个方面,一是利率变动;二是组合久期;三是组合杠杆;四是组合票息。考虑到中短债基金的稳健型产品的定位,收益往往不是这类产品的第一目标,核心是风险控制,其次才是流动性和收益。

就具体的投资策略而言,现行的中短债基金主要有三种投资流派。一是配置派,主要配置一些中短久期的信用,获取票息收益;二是交易派,交易派除了信用作底仓之外,还会根据市场利率的波动,在信用和利率品种上做一些积极的择时,为投资人带来收益的增厚;三是哑铃派,这类策略主要是在产品结构上,用短期的信用资产作底仓,然后配合一些中长久期的利率,组合配置呈哑铃型。

图:中短债基金的三种投资流派

图片

四、如何选择中短债

从产品端和投资端深入认识和理解中短债基金之后,分析中短债基金挑选的主要原则和方法。

首先,机构挑选中短债基金考虑的四个维度:一是中短债基金过往季度规模要稳定,例如规模能够稳定在10亿元以上,可以将其视为一只比较成熟的产品;二是中短债基金的负债端结构,优先选择个人投资者与机构比例相对均衡的产品;三是通过Zui大回撤、波动率等指标评测其风险控制能力;四是判断过往风格是否稳定,例如季度或者年度是否能够持续战胜基金指数,建议优先选择每年(或大多数年份)居于市场前1/2的产品。

针对个人投资者,建议大家从平台、业绩、产品细则三大方向出发,筛选出合适的产品。

从平台角度,建议优选综合实力较强,团队经验丰富的大公司。对于公司的判断,可以重点关注公司的成立时间、流动性管理经验是否丰富、风险管理能力是否比较强等等。在公司平台的基础上,投资团队的管理实力同样值得关注,建议精选管理经验丰富的债券投资团队,例如经历过至少一轮市场牛熊周期考验,曾经历过比较极端的市场情况等。

在回溯产品的过往业绩表现时,有以下指标可供参考:Zui大回撤、净值Zui大回撤的恢复天数、产品的夏普比率、卡玛比率。

图:可参考指标及其释义

图片

Zui后,关于挑选产品的细则,首先要做好产品类型的细分,明确其是开放式产品还是持有期产品;其次要关注申赎条款,特别是赎回到账时间;Zui后是关注份额类型,区分好A、C、E三种份额,根据自己期望的持有时间与特定的费率要求选择适合自己的产品。


ICP许可证,网文许可证,节目制作许可证,三类医疗器械许可证,建筑类许可证
展开全文
我们其他产品
我们的新闻
相关产品
基础 讲解器 基金 一条线
微信咨询 在线询价 拨打电话