数字化转型成熟度模型与评估(DTMM)介绍

供应商
杭州好又快财务管理有限公司
认证
联系电话
0571-87911962
手机号
17764573265
经理
吴经理
所在地
浙江省杭州市上城区大唐商务大厦809室
更新时间
2026-04-06 08:30

详细介绍-

在当今数字化浪潮下,企业数字化转型成为提升竞争力、实现可持续发展的关键路径。中国电子技术标准化研究院发布的相关内容,围绕数字化转型成熟度模型与评估国家标准展开,涵盖国家政策、标准内容、应用推广体系等方面,为企业提供了清晰的指引。从国家政策层面来看,数字化转型受到高度重视,政策规划持续发力。国务院及工信部等多部门出台一系列政策,如《制造业数字化转型行动方案》《工业互联网创新发展行动计划》等,涉及开展评估诊断、建设信息平台、优化供给体系、加强标准研制等重点工作,旨在推动制造业数字化转型,提升产业链现代化水平,促进中小企业数字化升级。地方层面也积极响应,纷纷印发数字化相关重点政策,营造了良好的政策环境。在国家标准主要内容方面,制造业数字化转型标准工作组于2023 年 8月成立,负责该领域标准化工作,其职责包括标准体系研究、标准制修订、国际提案等。标准体系涵盖基础共性、数据贯通、产业数字化等多个方面,其中《信息技术服务数字化转型 成熟度模型与评估》(GB/T 43439 - 2023)意义重大。该标准确立了数字化转型成熟度模型,包含 5个成熟度等级、7 个能力域、29 个能力子域,从不同维度对企业数字化转型成熟度进行评估。5 个等级从一级 “初步探索” 到五级“创新引领生态赋能”,循序渐进,体现了从数字化转换到数字化转型的发展路径,以业务流程为核心,借助数字技术提升企业业务和流程的敏捷性与自适应性。以数据能力域业务数据化为例,不同等级在数据采集、分析及支撑业务等方面有着明确且逐步提升的要求。国家标准应用推广体系致力于推动标准落地实施。在平台资源池方面,筹建数字化转型标准服务平台,支持线上自评估,搭建服务商资源池,实现企业自诊断、服务商与产品能力评价、供需匹配推荐等功能,促进供需双方对接。在评估体系上,分为线上自评估和线下正式评估。线上自评估可快速定位企业所处成熟度级别,初步诊断薄弱环节;线下正式评估则通过详细测评、人员访谈、系统演示等环节,明确企业数字化发展方向,Zui终颁发《数字化转型成熟度》等级证书。目前,已有1300余家企业通过自评估,30余家通过第三方正式评估,同时开办了5 期培训班,300 余人参与培训,取得了阶段性成果。此外,还开展了试点评估工作,面向全国征集约 40家企业进行数字化转型成熟度标准符合性评估,入选企业将在相关年会上获证并作为典型案例公示。

图片

DTMM模型构建原则


图片

   DTMM构建原则包括全面性、可裁剪性和易理解性。全面性是指数字化转型成熟度模型中的能力域和能力子域应尽量覆盖制造业、服务业和其他综合类企业,包括金融类企业、管理类企业、研发机构等涉及的业务范围,保证企业在依照标准模型开展数字化转型建设时能全面覆盖到各个业务和管理领域。可裁剪性是指模型应能够根据企业所涉及的业务不同,将模型设计为可裁剪模型,企业可以根据自身业务的不同对成熟度模型进行剪裁,例如生产型企业可以裁剪数字化服务能力域,软件和信息技术服务类企业可裁剪数字化生产能力域,具备公益属性的科研机构可以裁剪数字化运营中的数字化营销能力子域。在模型可裁剪的同时确定裁剪后权重分配办法。易理解性是DTMM以及各级别的标准框架应清晰明确,评估流程、裁剪原则应尽量简洁容易理解,帮助模型的使用方,包括标准评估人员、企业管理者和业务人员降低理解成本。

图片图片
DTMM模型构成


图片

   标准中将企业数字化转型能力提炼为7项能力域、29项能力子域,涵盖企业的组织、技术、数据、资源、数字化运营、数字化生产、数字化服务能力,并针对各项能力域分按照等级分别给出对应的要求。在数字化转型成熟度等级划分上,DTMM参考业内多个成熟度等级划分,将企业数字化转型过程划分为5个等级,自低向高分别为一级、二级、三级、四级和五级,分数和等级的对应关系见下表。DTMM适用于生产企业、服务企业、金融企业等各类企业。

   组织:涉及组织建设、转型战略、流程管理和变革管理,关注组织结构、战略规划、流程优化和变革的领导与管理。

    技术:包括研发管理、技术创新和信息安全,关注技术的研发、创新应用以及保障信息安全。

   数据:由业务数据化、数据管理、数据资产和数据业务化构成,涉及数据的收集、管理、资产化和业务化应用。

    资源:包括基础设施、应用支撑资源、资金和知识,关注资源的配置、管理和优化使用。

    数字化运营:涉及数字化营销、数字化财务和数字化供应链,关注运营过程中的数字化应用和优化。

   数字化生产:包括产品设计、工艺设计、计划调度、生产作业、质量管控、设备管理和仓储配送,关注生产过程中的数字化技术应用和管理。

    数字化服务:包括服务产品、服务交付、服务能力和服务运行,关注服务的数字化创新和交付。


图片图片

表 DTMM中分数与成熟度等级对应关系

图片

   一级的特征是按需响应,初步探索。企业具备转型意识,开始对实施数字化转型的基础和条件进行规划,在运营、生产、服务等业务领域基于内外需求开展数字化转型探索工作。

   二级的特征是战略统筹,局部实施。企业应对数字化转型的组织、技术、数据和资源进行规划,完成局部业务的数据收集、整合与应用,初步具备基于数据的运营和优化能力。

   三级的特征是整体规划,系统推进。企业应具备数字化转型总体规划并有序实施,完成关键业务的系统集成和数据交互,在运营、生产和服务领域实现基于数据的效率提升。

   四级的特征是数据智能,融合管理。企业应将数据作为生产要素与运营、生产和服务的关键领域融合,构建算法和模型为局部业务的相关方提供数据智能体验。

   五级的特征是创新引领,生态赋能。企业应基于数据持续推动业务活动的优化和创新,实现内外部能力、资源和市场等多要素融合,构建独特生态价值。

图片

能力域详解


组织


图片图片图片图片
技术


图片图片图片
数据


图片图片图片图片
资源


图片图片图片图片
数字化运营


图片图片图片
数字化生产


图片图片图片图片图片图片
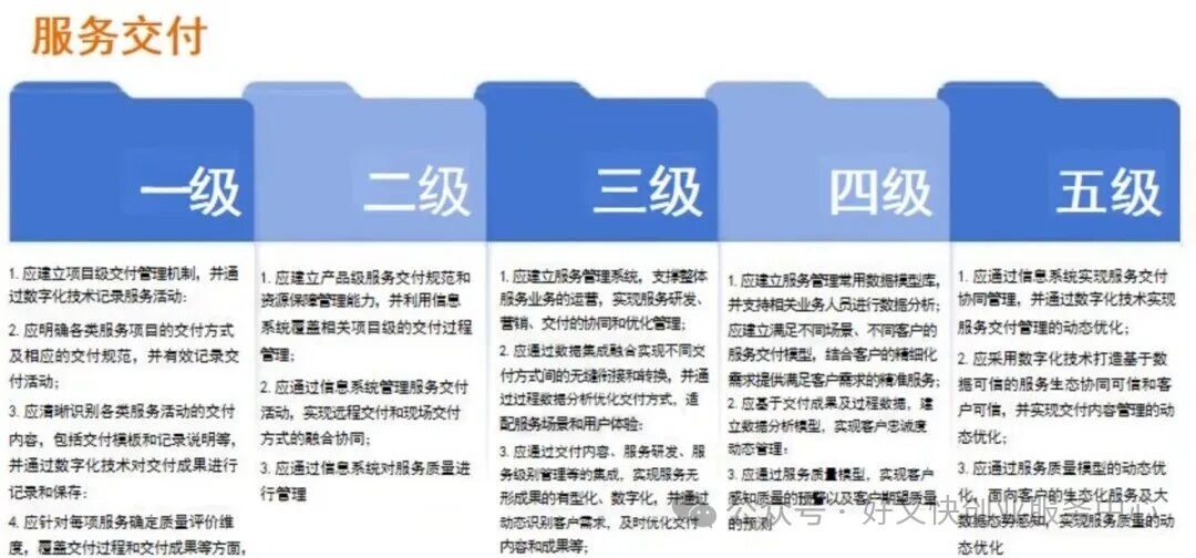
数字化服务


图片图片图片图片

评估流程


图片图片

评估价值


图片

1. 提升企业品牌价值与行业地位

   行业效应:DTMM是国内首个官方认可的数字化转型成熟度评估体系,通过认证(如三级或四级)意味着企业在数字化转型领域达到国家标准,成为行业。

   背书:获得DTMM认证的企业(如中国联通、深圳供电局)被认定为国内数字化转型的领先者,增强客户及合作伙伴的信任度。

2. 明确数字化转型路径与能力提升

   系统性方法论指导:DTMM提供了覆盖组织、技术、数据、资源、数字化运营与服务等6-7个能力域的评估框架,帮助企业识别转型短板,制定改进策略。

   量化转型效果:认证过程涉及131项条款的符合性评估,企业可借此量化转型成效,避免“效果难量化”的痛点。

3. 增强市场竞争力与政策支持

   资质准入优势:DTMM认证可作为参与重大项目招标或政府合作的资质门槛。例如,DCMM(数据管理能力成熟度)认证已被纳入大型工程招标要求,DTMM可具备类似潜力。

4. 优化运营效率与创新能力

    降本增效:通过认证的企业普遍实现运营效率提升。

5. 资源整合与生态合作机会

    产业链协同:通过标准化评估,企业更易与上下游合作伙伴实现技术对接与资源整合,推动生态协同创新⁠。DTMM认证不仅是企业数字化转型成效的“体检报告”,更是参与市场竞争的“通行证”。其优势覆盖战略规划、能力建设、政策红利及商业合作等多层次,为企业持续创新和行业引领提供支撑。


ICP许可证,网文许可证,节目制作许可证,三类医疗器械许可证,建筑类许可证
展开全文
我们其他产品
我们的新闻
相关产品
3D模型 模型 评估 数字化 8度 无形资产评估 心肺复苏模型 恐龙模型 180度 成人性保健品
微信咨询 在线询价 拨打电话